Coraz więcej przedsiębiorstw decyduje się stosować crowdsourcing, ale w większości przypadków cały wysiłek sprowadza się do budowy i wdrożenia kosztownej platformy internetowej. To zdecydowanie zbyt mało, aby zapewnić powodzenie tego rodzaju przedsięwzięciom.
Chiński gigant telekomunikacyjny ZTE z pewnością miał przed oczami wizję pasma sukcesów, kiedy decydował się na crowdsourcing nowego produktu. Co może pójść nie tak, jeśli współpracuje się ze społecznością zaangażowanych użytkowników?
ZTE. Historia pewnego złudzenia
Korporacja postanowiła od razu wdrożyć cały „pakiet” rozwiązań typu collaborative development: crowdsourcing połączony z co‑creation, następnie prowadzący do zbiórki crowdfundingowej. Dziś trudno jednoznacznie ocenić, na ile był to błąd, a na ile szczęście w nieszczęściu.
W 2016 roku ZTE zaprosiło klientów (i szerzej – społeczność internautów) do współtworzenia smartfona przyszłości, dopasowanego idealnie do potrzeb konsumentów. Inicjatywa o nazwie CSX realizowana była za pośrednictwem prostej strony internetowej stylizowanej na forum. Marka (zresztą słusznie) podzieliła ją na kilka etapów rozciągniętych na okres trzech miesięcy:
Zgłaszanie przez użytkowników generalnych pomysłów na funkcjonalności –> głosowanie na pomysły (etap pośredni) –> tworzenie konceptów –> głosowanie i opiniowanie (etap pośredni) –> wybór najpopularniejszej propozycji –> produkcja
W trakcie pierwszego etapu społeczność wygenerowała dość oryginalne pomysły, m.in. kompatybilność smartfona z podwodną maską VR albo dowolność w doborze systemu operacyjnego, bez narzucania go fabrycznie przez producenta.
Głosy użytkowników wyłoniły zwycięzcę: koncept telefonu z samoprzylepną obudową, którym można nawigować ruchem gałek ocznych z wykorzystaniem technologii eye‑trackingu. Hawkeye, bo tak ZTE ochrzciło wspólne dziecko ich działu R&D i społeczności, wydawał się tak obiecujący, że korporacja poszła za ciosem i postanowiła rozpocząć jego przedsprzedaż drogą crowdfundingu na platformie Kickstarter. Na tym etapie cała pieczołowicie współtworzona konstrukcja zaczęła uginać się pod swoim własnym ciężarem.
Zbiórka crowdfundingowa okazała się jednak porażką. ZTE zgromadziło zaledwie 36 tys. z planowanych 500 tys. dol., czyli nieco ponad 7% celu finansowego, i zakończyło kampanię przed upływem czasu. Z jednej strony – to dobrze, ponieważ „poduszka ochronna” w postaci crowdfundingu, którego jedną z funkcji jest badanie reakcji rynku i minimalizacja ryzyka, zadziałała bez zarzutu. Marka mogła stracić znacznie więcej, wprowadzając nowy model smartfona na rynek. Z drugiej – źle, jako że ta sama społeczność, która wcześniej współtworzyła Hawkeye, teraz głośno zadeklarowała: nie, ten produkt nie jest wart naszych pieniędzy. Była to wyraźna czerwona kartka dla rezultatu całej inicjatywy crowdsourcingowej. Co wobec tego zawiodło?
Najczęściej podnoszony zarzut i błąd, do którego głośno przyznaje się samo ZTE, to rozbieżność między koncepcją a wykonaniem, a konkretniej przeciętna specyfikacja urządzenia. Wyposażenie smartfona miało parametry typowe dla średniej półki cenowej, a przecież Hawkeye miał być telefonem przyszłości.
ZTE ustaliło także cenę na 199 dol. i nie mogło dokonać korekty po starcie zbiórki crowdfundingowej. W efekcie, kiedy społeczność zaczęła krytykować specyfikację, nie można było jej zmienić ze względu na gorset cenowy. Marka sama pozbawiła się w tej mierze pola manewru.
Wiele osób postrzegało Hawkeye jako pozorną innowację. Takie funkcje jako samoprzylepna obudowa czy eye‑tracking są łatwe do zaimplementowania w innych smartfonach. Bez mocnej specyfikacji jest to po prostu… zwykły telefon.
Mogła zadziałać tzw. klątwa korporacji w crowdfundingu. Duże, bogate marki wciąż nie są przez wielu mile widziane na takich platformach jak Kickstarter czy Indiegogo.
I wreszcie zjawisko tzw. tyranii pomysłów. Wybór „większości”, która wskazała funkcjonalności składające się na Hawkeye, wyalienowała realną większość, czyli długi ogon użytkowników, którzy wskazywali na dziesiątki innych rozwiązań. Dla nich Hawkeye w zaproponowanej postaci nie miał nic wspólnego z telefonem marzeń.
Porażka przedsięwzięcia Hawkeye to ciekawa historia, której morał może brzmieć następująco: crowdsourcing to nie produkt sprzedawany z gwarancją sukcesu. Nie sam fakt korzystania z niego ani nawet platforma gwarantują rezultaty. Sztuką jest myślenie o crowdsourcingu w kategoriach strategicznych, nie zaś wyłącznie operacyjnych.
Ten tekst jest częścią projektu How to do IT. To twój sprawdzony przewodnik po cyfrowej transformacji i technologiach dla biznesu. Zapisz się na newsletter projektu!
Czym jest crowdsourcing?
Jeff Howe, twórca pojęcia crowdsourcingu, w 2006 r. definiował je jako outsourcing wszelkich aktywności przedsiębiorstwa do nieokreślonej, szerokiej grupy internautów w formie otwartego zaproszenia.
Bardziej aktualną i precyzyjną definicję tego zjawiska proponuje naukowiec i uznany w tym obszarze ekspert, Daren C. Brabham:
Crowdsourcing to cyfrowy i rozproszony model produkcji lub rozwiązywania problemów przez internautów, realizujący konkretne cele organizatora (przedsiębiorstwa, rządu czy jednostki).
Nie ma mowy o crowdsourcingu bez spełnienia jednocześnie czterech warunków:
organizatora, który ma jakieś zadanie do rozwiązania,
społeczności, gotowej rozwiązać je dobrowolnie,
cyfrowej przestrzeni, w której zachodzi praca i kontakt między organizatorem a społecznością,
oraz wzajemnej korzyści dla organizatora i dla społeczności.
Ten zyskujący na popularności model produkcji i rozwiązywania problemów to w praktyce zarządzania bardzo szeroki wachlarz aktywności, dla których stale znajduje się nowe zastosowania.
Przytoczona wcześniej marka ZTE wykorzystała crowdsourcing do współtworzenia z internautami nowego produktu, podobnie jak McDonald’s do komponowania hamburgerów („Create your taste”).
Marki takie jak Starbucks, GE czy Dell uprawiają „crowdstorming” – tworzą i moderują giełdy pomysłów, pomagające rozwiązać konkretne problemy lub pozyskać wartościowe pomysły i innowacje.
Rozproszone mikroaktywności (tzw. microtasks) przyspieszają poszukiwania egzoplanet na udostępnionych przez NASA zdjęciach satelitarnych, a rządowi Kanady gromadzenie… danych statystycznych nt. cen rynkowych marihuany (priceofweed.com).
Platforma Hybrid Crowd udostępnia organizacjom talent drzemiący w społeczności 1,2 mln programistów, a Kaggle – ludzką moc obliczeniową tysięcy analityków danych, z którymi nie może mierzyć się jeszcze żadna sztuczna inteligencja.
To tylko kilka przykładów, które nie uwzględniają nawet rozwiązań opartych na mechanizmach okołocrowdsourcingowych, jak Google Maps, Wikipedia czy model biznesowy Ubera. Potencjał crowdsourcingu jest w zasadzie nieograniczony, ale jego skuteczne wykorzystanie to wypadkowa bardzo wielu czynników – takich, na które nie mamy wpływu, i takich, na które wpływ mamy drogą decyzji. Dlatego myśląc o stosowaniu crowdsourcingu skuteczniej niż ZTE (czy setki innych firm, które podjęły próbę), warto zacząć już od przyjęcia właściwej optyki.
Potencjał crowdsourcingu jest nieograniczony. Trzeba jednak traktować w kategoriach strategicznych, nie tylko operacyjnych #crowdsourcing
TweetnijStrategia, głupcze!
W toku mojej praktyki biznesowej, a nawet analizując historie przypadków korzystania z crowdsourcingu, stale napotykam na kilka głęboko zakorzenionych stereotypów. To popularne pułapki myślowe, w które jeśli wpadnie menedżer, z pewnością obniżą szanse powodzenia przedsięwzięcia. Pierwsza i najczęstsza z pułapek to utożsamianie crowdsourcingu z platformą i technologią. Crowdsourcing sam w sobie nie jest narzędziem. Platforma, jako przestrzeń do komunikacji i realizacji zadań w ramach crowdsourcingu, jest oczywiście potrzebna, ale bez treści, formuły i zamysłu pozostaje bezużyteczna. Druga pułapka jest pochodną pierwszej i zakłada, że crowdsourcing jest zautomatyzowany. W rzeczywistości nie ma takiego przedsięwzięcia crowdsourcingowego, nawet silnie zmechanizowanego, które realizowane by było na autopilocie. Zawsze potrzebna jest jakaś moderacja, selekcja, analityka, ewaluacja i optymalizacja.
Marki, które odnoszą sukcesy w obszarze crowdsourcingu i niejednokrotnie realizują go w sposób ciągły, patrzą na niego przez pryzmat procesu, tj. ściśle powiązanych ze sobą aktywności. W ich rozumieniu nie jest to platforma czy pojedyncze działanie, a raczej – cytując Krzysztofa Obłoja – spójna i efektywna odpowiedź na wyzwania otoczenia. Słowem: strategia. Technologia, treść są czymś wtórnym. Pierwszeństwo ma to, co stanowi kręgosłup zarządzania strategicznego, czyli:
cele ogólne i cząstkowe,
otoczenie i czynniki wewnętrzne,
zasoby i kompetencje organizacji oraz jej konkurencji,
programy i plany,
elastyczny horyzont planowania,
określone kryteria efektywności.
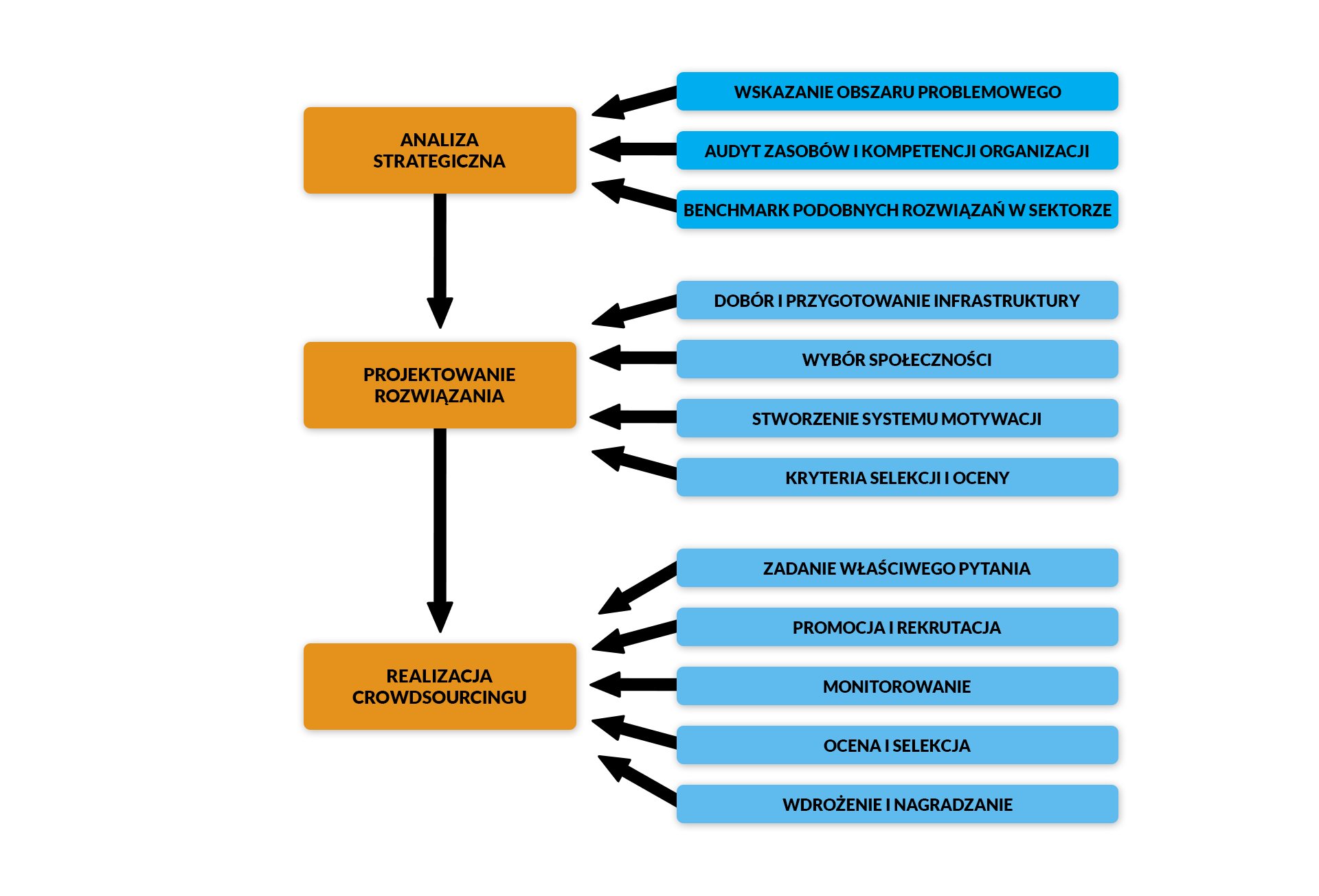
Patrząc na crowdsourcing w ten sposób, można ujrzeć plastyczną materię, dającą się formować w zależności od okoliczności, zasobów, celów strategicznych przedsiębiorstwa i jej struktury. W związku z tym, zanim spróbuje się odpowiedzieć na pytania: „kto wykona dla nas platformę?” lub „jakie nagrody zaoferujemy społeczności w zamian za udział?”, warto uporządkować wszystkie kwestie problemowe i obszary decyzyjne dokładnie tak, jak robi się to w przypadku zarządzania strategicznego. Może do tego wystarczyć zaproponowany przeze mnie poniżej prosty schemat.

Każdy z przedstawionych obszarów ma dla menedżera wymiar kluczowych decyzji strategicznych. Na etapie analizy trzeba zadać sobie pytanie, czy nie ma innych, bardziej efektywnych metod rozwiązania problemu niż crowdsourcing. A jeśli decydujemy się na crowdsourcing, to czy posiadamy zasoby i kompetencje potrzebne do jego realizacji, czy może powinniśmy poszukać ich na zewnątrz? Warto też przeanalizować inne przedsięwzięcia realizowane przez konkurentów w branży lub w branżach pokrewnych.
Etap projektowania to punkt, w którym należy zastanowić się nad platformą, a szerzej – przestrzenią, w której realizowane będą wysiłki crowdsourcingowe. Czy ma być to platforma zewnętrzna czy własna? Może najlepiej wykorzystać istniejące, gotowe na rynku rozwiązania? Jeżeli będzie to platforma własna, czy będzie mieć jednorazowe czy wielokrotne zastosowanie? Należy także odpowiedzieć sobie na pytanie, kto będzie stanowić „crowd”: wyspecjalizowana społeczność? dowolni internauci? pracownicy firmy? a może każda z tych grup? Jak zmotywujemy ich do uczestnictwa, co zaoferujemy w zamian za wkład i jak właściwie definiujemy ów wkład: czy będzie to pomysł, praca, a może dane? itd.
Wreszcie, na etapie implementacji należy zadbać o właściwie wezwanie do działania, plan promocji i rekrutacji uczestników. Trzeba także rozważyć zagadnienia monitorowania, moderacji i selekcji (w jaki sposób i na jakich zasadach?) oraz samego wdrożenia, jeżeli ma ono być rezultatem przedsięwzięcia.
Wydaje się to złożonym procesem, który często należy powtarzać i doskonalić, ale czy inaczej jest w przypadku zarządzania strategicznego? Każdy menedżer, który w taki sposób podejdzie do crowdsourcingu, zminimalizuje ryzyko, zredukuje zbędne koszty, a ponadto zacznie kształtować nową, niezwykle cenną kompetencję organizacyjną – do wykorzystania nie tylko w jednym celu i nie tylko w jednym obszarze.
Warto zapamiętać
Gdybym miał zamknąć ten artykuł jedną kluczową myślą, rzeczą najbardziej wartą zapamiętania: crowdsourcing nie oferuje uniwersalnych odpowiedzi na każdy typ problemu – podobnie jak zarządzanie strategiczne; sukces crowdsourcingu jest wypadkową bardzo wielu decyzji w bardzo niepewnym otoczeniu – zupełnie jak w zarządzaniu strategicznym. Dlatego doskonalenie kompetencji crowdsourcingu to w praktyce doskonalenie sztuki strategii i jej skutecznej implementacji. Najlepiej poradzi sobie nie ten, kto dysponuje najdroższą i najnowocześniejszą platformą, tylko ten, kto wie, w jakim celu i w jaki sposób ją stosować w każdych okolicznościach.